Mission: Support, Serve, and Advocate for the Indiana Veteran Community
The mission statement represents a comprehensive commitment to enhancing the lives of veterans and their families. It emphasizes a multifaceted approach to addressing the unique challenges faced by this community.
Firstly, "Support" underscores IDVA's role in providing essential resources and assistance to veterans, their families, and caregivers. This includes ensuring access to healthcare, education, employment opportunities, and mental health services tailored to their specific needs. By focusing on veteran family members and caregivers, the department acknowledges the integral role they play in the well-being and success of veterans, offering programs and services that bolster their resilience and capacity to access services and care.
The term "Serve" reflects IDVA's dedication to delivering high-quality services with respect and empathy, ensuring that every interaction is meaningful and impactful. This service extends to active Indiana National Guard members and their families, recognizing their sacrifices and the unique demands of their dual civilian and military lives. By including these groups, the department ensures a holistic approach to service, fostering an inclusive environment where all members feel valued and supported.
"Advocate" highlights IDVA's commitment to being a voice for the veteran community, addressing systemic issues and influencing understanding to improve their quality of life. This involves working collaboratively with local, state, and federal agencies to enhance benefits and address disparities. By advocating for the rights and needs of the Indiana National Guard, veterans, their families, and caregivers, the department strives to create a supportive and empowering environment where the Indiana veteran community can thrive. This mission statement serves as a guiding principle, ensuring that all efforts are aligned with the overarching goal of improving the lives of those who have served and sacrificed for their state and country.
Vision: Serve More, Serve Better, Serve Together
This vision encapsulates a comprehensive approach for IDVA to effectively meet the needs of veterans, their families, and veteran caregivers, and provide support and partnership to all military and veteran stakeholders. Collectively The Indiana Veteran Community. This vision emphasizes a commitment to expanding the reach of services, enhancing the quality of care, and fostering collaborative efforts among various agencies and organizations.
Serve More: At the core of this pillar is the intention to increase accessibility and availability of services to a larger number of veterans, their family members, and veteran caregivers. This involves identifying underserved populations and deploying resources to reach them, whether through outreach programs, mobile service units, or expanded digital services. By working closely with federal agencies like the Department of Veterans Affairs and leveraging data-sharing agreements, the state department can better identify and address gaps in service delivery.
Serve Better: Quality and efficacy of services are paramount. This component focuses on continuous improvement of programs and services to ensure they meet the evolving needs of veterans. By adopting best practices from federal initiatives, successful state programs, and impactful nonprofits, IDVA can enhance great service while remaining innovative. Training for staff, adopting innovative technologies, and incorporating feedback from veterans themselves are key strategies for improving service delivery.
Serve Together: Collaboration is the linchpin of this vision statement. Establishing strong partnerships with other federal and state agencies enhances resource sharing and policy alignment, leading to more streamlined services for veterans. Furthermore, cultivating relationships with statewide nonprofits, community organizations, and veteran advocacy groups creates a robust network of support. These partnerships enable a comprehensive and holistic approach to veteran care, ensuring that all aspects of a veteran’s well-being—health, employment, education, and housing—are addressed collectively.
In conclusion, the vision statement “Serve More, Serve Better, Serve Together” is a call to action for a state department of veterans affairs to expand its impact through strategic partnerships, ensuring that veterans receive the highest quality of care and support in an inclusive and collaborative environment.

463-269-1026 |
317-232-3922 |
317-232-3165 | 317-273-9897 | 317-264-9873 | Amy Gibson | 317-431-4183 | 317-234-9616 |
| 317-741-2002 | 317-234-8653 | 463-303-9626 | 317-955-9962 | 317-771-3337 |
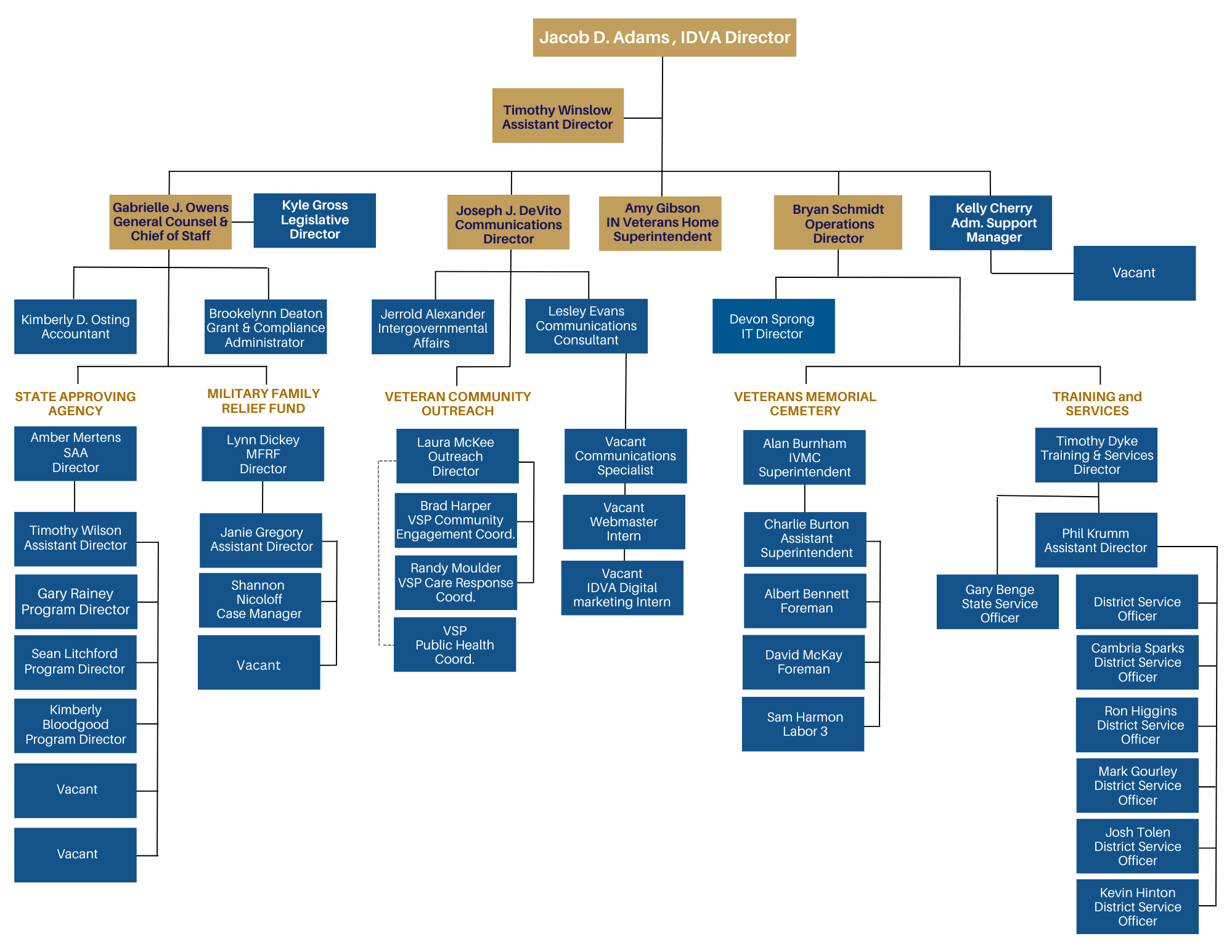
| State Approving Agency | Military Family Relief Fund | Veteran Community Outreach | Veterans Memorial Cemetery | Training and Services |
|---|---|---|---|---|
317-232-3917 | 317-232-3914 | 317-232-3919 | 812-273-9220 | 317-234-8628 |
| 317-232-3922 | 317-234-8648 | 317-741-3404 | 812-265-6154 | 317-234-8654 |
317-234-5658 | 317-232-3911 | 317-362-8257 | 812-265-6154 | Gary Benge 317-771-9223 |
317-234-6061 | 812-265-6154 | 317-391-1349 | ||
| 317-234-5865 | 812-265-6154 | 317-677-6899 | ||
317-726-7853 | ||||
317-452-6658 | ||||
| 812-929-3297 |
